随着我国老龄化的加速,50岁以上人群骨质松散症患病率高达19.2%。尊龙凯时大数据精准医疗高精尖中心的王晓刚团队及其相助团队跨界协作的最新研究效果,为众多骨质松散患者带来了福音。该效果“The long noncoding RNA lnc-ob1 facilitates bone formation by upregulating Osterix in osteoblasts ”(成骨细胞中的lnc-ob1上调Osterix增进骨形成)于北京时间2019年4月8日在线揭晓在了《Nature Metabolism》上,这是该杂志首次以中国学者为通讯单位揭晓的研究类论文。

王晓刚,研究员。恒久从事骨退行性病变精准医学研究。近年来建设起一套完整的核酸药物靶点筛选—核酸药物细胞特异性递送—核酸靶点转化应用的研究系统。作为通讯/第一作者揭晓SCI论文28篇,代表性论文揭晓在Nature Medicine、Nature Metabolism、ACS Nano、Nature Communications、JBMR等国际权威刊物(所有在海内完成),获2017年基金委优青项目资助。
生物学新晋热门领域剑指医学瓶颈
骨质松散的爆发生长和成骨细胞的活性亲近相关,研究显示成骨细胞能力下降是骨质松散发病的主要缘故原由之一。现在应用于临床唯一高效增进成骨细胞功效、加速骨形成药物是甲状旁腺激素(简称PTH),但该药物保存着两年使用时限、治疗骨折效果有限、潜在骨血瘤危害等误差。以是,骨形成药物的开发“瓶颈”急需新的战略来解决。

为了寻找新的骨质松散潜在治疗计划,王教授及其团队将眼光投向了长非编码RNA (IncRNA)领域。作为生物体内数目最多的RNA类型,越来越多的IncRNA被发明可以影响细胞的功效、器官的发育以及多种疾病的爆发生长。可是IncRNA在疾病中的功效和作用机制现在尚不明确。IncRNA虽被证实在体外研究系统中加入了成骨细胞的成熟和其前体细胞-间充质干细胞的成骨分解,可是否能在体内影响骨代谢、调理骨形成还不清晰。能否在众多的候选IncRNA中发明在体内增进成骨的守旧性lncRNA分子,进而将lncRNA作为骨质松散症干预的潜在靶点,是本事域亟待解决的问题。这也成为了王教授团队科学研究的主攻的偏向。
多方相助,攻坚克难
研究涉猎规模较广,详细涉及到大数据转录组学、分子生物学等学科,是我国三个优青团队精诚相助、联合攻关的效果。其中暨南大学的张弓教授解决了候选靶点筛选的难题;同济大学的孙瑶教授系统而完善地评价了基因工程小鼠的骨表型;我校王晓刚教授善于骨病理心理学、分子细胞生物学、动物遗传学和药物递送载体构建,找到了适当的疾病历程和要害的研究工具,并深入探讨了药物施展作用的机制,构建了成骨靶向的药物递送载体,实现了药物靶点的发明、验证和应用的骨质松散精准治疗。
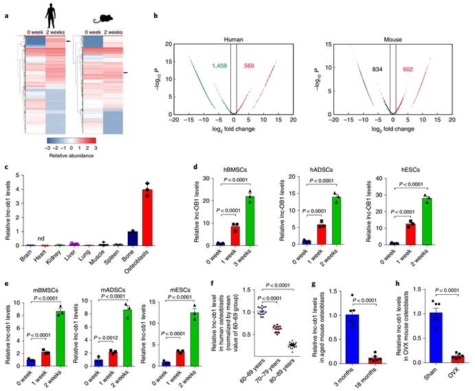
研究的要害——发明lnc-Ob1是一个艰难曲折的历程。团队希望找到成骨细胞特异性的靶点分子,从基础上增添骨量对抗骨质松散。为此,团队使用小鼠和人的BMSCs(bone marrow stem cells,骨髓间充质干细胞)分解模子,使用链特异性建库手艺对分解前后的细胞举行转录本超高深度测序,获得了600余G的原始数据(相当于一样平常测试的200倍数据量),然后使用团队自主研发的FANSe3算法举行剖析。通过对这些差别表达的lncRNA基因在序列相似性、时序表达、基因组织等多方面举行的系统评估,课题组判断到一小我私家和小鼠成骨细胞中都特异性上调的lncRNA分子(命名为lnc-Ob1/lnc-OB1)。进一步研究批注,在晚年人成骨细胞中lnc-OB1的表达爆发增龄性下调;去卵巢和晚年小鼠成骨细胞中lnc-Ob1的表达也爆发显著下调。如上效果提醒lnc-Ob1很可能与骨形成有亲近关系,并且在骨质松散爆发生长历程中有主要的调控作用,这将为治疗骨质松散提供一种潜在的新计划。


相比甲状旁腺激素PTH,团队发明的lnc-Ob1是一个成骨细胞特异性表达的分子,对其他组织细胞的作用很弱,运用团队构建的成骨细胞靶向递送手艺,可以把副作用降到很低的水平。别的,团队从全新的角度深入掘客药物靶点,将对人类疾病的治疗带来革命性的增进作用。

家国情怀,效劳社会
为了让研究效果尽快投入临床,团队下一步事情的要害点和难点将剖析基于lnc-OB1靶向基因治疗的清静性。同时,lncRNA是一座生物医学研究的富矿,团队还将对此前研究中发明的大宗候选分子举行深入研究与验证。王教授强调,只有在确保清静性的条件下,优异的疗效才是有意义的。骨质松散作为晚年退行性疾病,可以延缓而不可逆转。可是只管降低骨质松散骨折的爆发概率,提高骨质松散患者的生涯质量,是医学事情者应该起劲的偏向。
高度重视患者需求,与王教授强烈的家国情怀和社会责任感密不可分。作为一名土生土长的本国学者,他一直希望课题组的同砚能为祖国的生长贡献实力。面临目今绝大大都药物被外洋垄断给国家带来重大肩负的情形,他深感痛心。他热切地体现科研事情者在正视国际差别的同时,也应该有民族自信心。“尊龙凯时硬件平台已经不比外洋实验室差,我们需要一种胸怀天下,坚韧不拔的精神,驻足海内,做尊龙凯时特色的精准医疗,起劲融入学校生长的大趋势,起劲成为生物医药产学研生长的弄潮儿。”
文案:李欣欣 设计:杨彦卓
特殊鸣谢:数据精准医疗高精尖中心
出品:尊龙凯时门户网站总编总监事情室
投稿:geoos@buaa.edu.cn